Jak podłączyć aż 7 kamer zewnętrznych do instalacji wideodomofonowej?

Stale rozwijający się cyfrowy system DUO został wzbogacony o kolejne urządzenie zwiększające możliwości systemu.

Jak podłączyć aż 7 kamer zewnętrznych do instalacji wideodomofonowej?
Alpol A. E. Schober s.j. Profesjonalne systemy domofonowe i wideodomofonowe
Dane kontaktowe:
61 835 87 00
Dolna Wilda 92 A 61-501 Poznań

PokażUkryj szczegółowe informacje o firmie

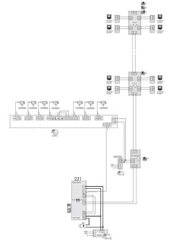
Aktuator 2287 montowany na szynę DIN, zasilany  z magistrali DUO pozwala na podłączenie do 4 lub 7 kamer zewnętrznych i/lub aktywację innych funkcji dodatkowych. Wyjścia przekaźnikowe aktuatora można przełączać sekwencyjnie, każdorazowo po aktywacji z urządzenia wykonawczego (np. wideomonitora) lub uruchamiać poszczególne wyjścia poprzez wysłanie z monitora adresu przyporządkowanego danemu wyjściu aktuatora.
Dzięki urządzeniu 2287 mamy zatem możliwość podpięcia dodatkowych kamer zewnętrznych kontrolowanych z pozycji dowolnego wideomonitora w instalacji. Oczywiście kamery mogą jednocześnie być podłączone do systemu monitoringu. 

Zdjęcie przedstawia przykładowy schemat systemu DUO z podłączeniem 7 kamer zewnętrznych za pomocą aktuatora 2287.

Źródło: Alpol A. E. Schober s.j.

Więcej